项目背景
万德集团是新加坡独资上市企业,于2000年7月成立,由国内之东莞万德电子制品有限公司、东莞万德镜片科技有限公司、东莞万德精密模具制品有限公司、南通万德电子工业有限公司与湖州万德电子工业有限公司、泰德兴(昆山)有限公司六家分公司所组成,专业生产手机按键(硅胶、 IMD、P+R、钢片等)和汽车按键、手机外壳及手机镜片,是国内手机按键行业的领航者。
2018年11月,为提升研发人员信息安全管理,降低研发软件使用风险,启动研发云桌面项目。
项目挑战
1.文化和观念转变
2.数据质量和完整性
3.人员培训和专业知识
1)上线云桌面(208点)
云桌面方案采用Citrix ,通过软件定义电子围栏,软件定义安全策略和自适应传输协议等领先技术,为企业级客户提供了全方位保障的安全研发方案。
方案基于H-Cloud 超融合平台, 并采用 Quadro cDWS许可 实现高性能的VDI。

该项目解决:
1) 研发统一切换至云桌面办公,以保障研发数据安全。
2) 所有内外部统一访问入口,随时随地任何设备进授权后快速接入。
3) C/S应用发布区:内部C/S架构应用程序统一发布App共享使用,手机端可以模拟PC端快速审单。
4) 研发网络逻辑隔离区:研发人员启用双桌面办公,内外网逻辑隔离,研发云桌面只运行研发相关工具类软件,办公环境在PC本机桌面,防止核心资料外泄风险。防止研发软件后门泄密。
5) 正版授权软件集中访问区:
正版授权软件统一安装在一台winserver 2019物理机上,降低非正版软件诉讼风险,合法合规的帮助企业用最低代价达成软件合规化。应用场景:
a. 常用软件coredraw,photoshop,SOLIDWORKS, CREO, NX,protel 等,发布共享APP供产线人员PC使用。
该项目PK其他家解决方案亮点:
1) 只需要10台,其中48GB GPU 卡*2 共计6台,每个虚拟4GB显存,运行24*6=144台研发虚机。
其中48GB GPU 卡*3 共计4台,每个虚拟8GB显存,运行18*4= 48台研发虚机。
合计208台研发虚机。
2) 其中2台配置PCI-E固态存储硬盘,同时可分配给其他8台服务器使用共享存储。(其他家无此功能)
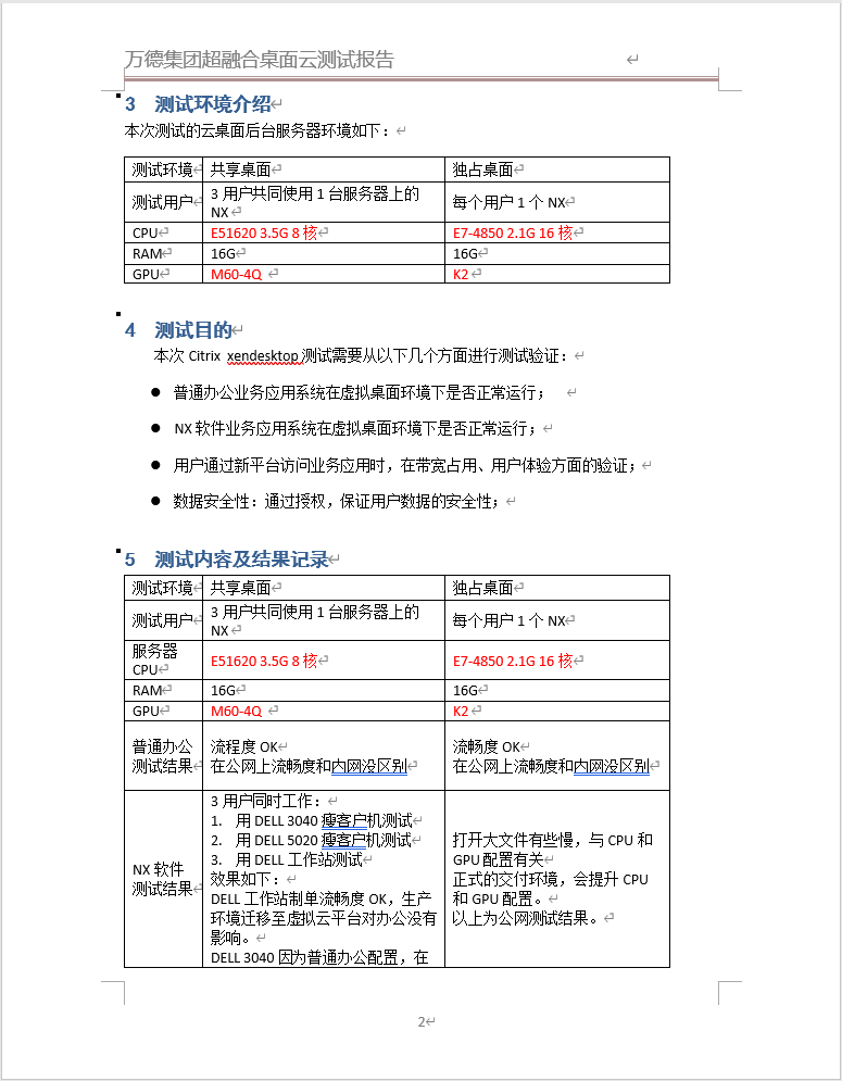
附测试报告:

1. 质量提升与成本降低
2. 效率提升与流程优化
立即联系专家团队,为您定制解决方案